首页
关于我们
新闻中心
产品中心
解决方案
联系我们
服务与支持
新闻中心
公司新闻
媒体报道
行业动态
1
•
当前位置:
首页
≡
新闻中心
≡
行业动态
≡
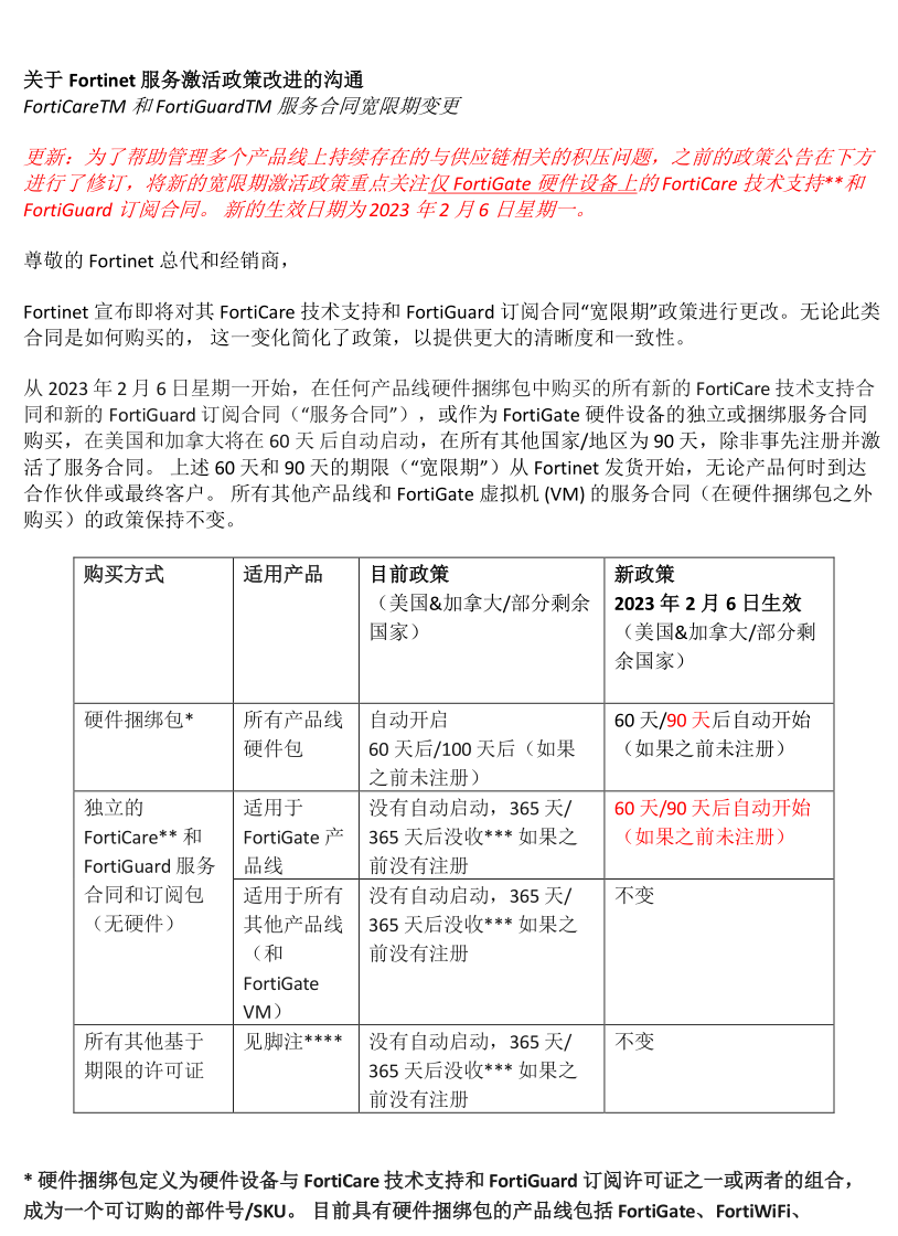
关于 Fortinet 服务激活政策改进的沟通
动态新闻
news
关于 Fortinet 服务激活政策改进的沟通
来源:
|
作者:
佚名
|
发布时间:
2023-02-14
|
1404
次浏览
|
分享到:
上一篇:
服务与支持
下一篇:
无